
时间:2024-11-29 来源:网络 人气:

随着全球化的深入发展,企业间的业务往来日益频繁,数据交换成为企业运营中不可或缺的一环。电子数据交换(Electronic Data Interchange,简称EDI)系统作为一种高效、安全的数据交换方式,已经成为企业提升供应链管理效率、降低成本的重要工具。本文将详细解析EDI系统的流程,帮助读者了解其运作机制。

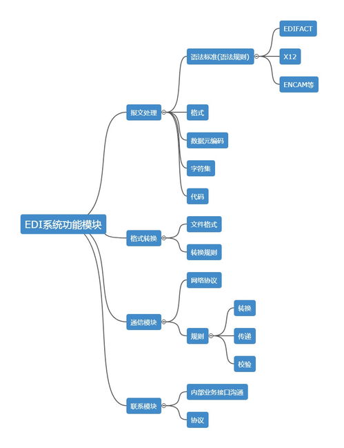
EDI系统是一种基于网络的数据交换技术,它通过标准化的数据格式和协议,实现不同企业之间电子数据的自动交换。与传统的人工数据交换方式相比,EDI系统具有以下优势:
提高效率:自动化处理数据,减少人工操作,缩短交易周期。
降低成本:减少纸张、人工、运输等成本。
提高准确性:减少人为错误,提高数据准确性。
增强安全性:采用加密技术,保障数据安全。

EDI系统流程主要包括以下几个步骤:

企业在开展EDI业务前,首先需要明确自身的数据交换需求,包括交换的数据类型、格式、频率等。这一步骤有助于后续选择合适的EDI解决方案。

企业需要选择合适的EDI合作伙伴,包括服务提供商、软件开发商等。合作伙伴的选择将直接影响EDI系统的稳定性和可靠性。

企业需要根据自身业务需求和合作伙伴的要求,制定相应的EDI标准。常见的EDI标准包括ANSI X12、EDIFACT等。

将EDI系统与企业内部的其他系统(如ERP、CRM等)进行集成,实现数据自动交换。系统集成过程中,需要确保数据格式、协议等方面的兼容性。

将企业内部的数据格式与EDI标准进行映射,确保数据在交换过程中的正确性。数据映射是EDI系统流程中的关键环节。

在正式上线前,对EDI系统进行测试和验证,确保系统稳定、可靠。测试内容包括数据交换、系统性能、安全性等方面。

完成测试和验证后,将EDI系统正式上线运行。企业需要持续关注系统运行状况,确保数据交换的顺利进行。

根据业务发展和用户反馈,对EDI系统进行持续优化,提高系统性能和用户体验。

EDI系统广泛应用于以下场景:
供应链管理:采购、库存、物流等环节的数据交换。
金融服务:银行、保险、证券等金融机构间的数据交换。
医疗保健:医院、药店、保险公司等机构间的数据交换。
政府机构:政府部门与企业、企业间的数据交换。
EDI系统作为企业间数据交换的重要工具,在提高效率、降低成本、增强安全性等方面发挥着重要作用。了解EDI系统流程,有助于企业更好地应用这一技术,提升自身竞争力。